Contents

Detailed Description

Represents geometry to be mounted to a ShapeBase object.

Unlike other datablocks, ShapeBaseImageData does not have a base class associated with it. Instead, this datablock is an abstraction of geometry that can only be mounted to a ShapeBase object and is only used by a ShapBase object.

The most common use for ShapeBaseImageData objects (referred to as Images hereafter) is for weapons carried by a Player or Vehicle object, and much of the functionality provided by the Image is aimed at that use-case. Images include a powerful state machine to control animations, sounds, script callbacks, and state transitions. This state system is downloaded to the client so that clients can predict state changes and animate accordingly.

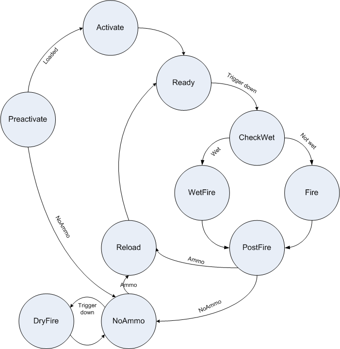
The following example - a grenade launcher weapon - demonstates the flexibility of the system. The weapon includes states and transitions to handle the normal ready->fire->reload->ready loop as well as noammo->dryfire for firing when the weapon is out of ammo.

shapeBaseImage_fsm.png
Example:
datablock ShapeBaseImageData( GrenadeLauncherImage )
{
   // Basic properties
   shapefile = "art/shapes/weapons/ramrifle/base.dts";

   // Specify mount point & offset for 3rd person, and eye offset
   // for first person rendering.
   mountPoint = 0;
   offset = "0.0 0.0 0.1";
   eyeOffset = "0.25 0.4 -0.4";

   // Add the WeaponImage namespace as a parent, WeaponImage namespace
   // provides some hooks into the inventory system.
   className = "WeaponImage";

   // Projectile and Ammo.
   item = GrenadeLauncher;
   ammo = GrenadeLauncherAmmo;
   projectile = GrenadeLauncherProjectile;
   wetProjectile = GrenadeWetProjectile;
   projectileType = Projectile;

   // Shell casings
   casing = GrenadeLauncherShellCasing;
   shellExitDir = "1.0 0.3 1.0";
   shellExitOffset = "0.15 -0.56 -0.1";
   shellExitVariance = 15.0;
   shellVelocity = 3.0;

   // Let there be light - NoLight, ConstantLight, PulsingLight, WeaponFireLight.
   lightType = "WeaponFireLight";
   lightColor = "1.0 1.0 0.9";
   lightDuration = 200;
   lightRadius = 20;


   // Initial start up state
   stateName[0] = "Preactivate";
   stateTransitionOnLoaded[0] = "Activate";
   stateTransitionOnNoAmmo[0] = "NoAmmo";

   // Activating the gun.
   // Called when the weapon is first mounted and there is ammo.
   stateName[1] = "Activate";
   stateTransitionOnTimeout[1] = "Ready";
   stateTimeoutValue[1] = 0.6;
   stateSequence[1] = "Activate";

   // Ready to fire, just waiting for the trigger
   stateName[2] = "Ready";
   stateTransitionOnNoAmmo[2] = "NoAmmo";
   stateTransitionOnTriggerDown[2] = "CheckWet";
   stateSequence[2] = "Ready";

   // Fire the weapon. Calls the fire script which does the actual work.
   stateName[3] = "Fire";
   stateTransitionOnTimeout[3] = "PostFire";
   stateTimeoutValue[3] = 0.4;
   stateFire[3] = true;
   stateAllowImageChange[3] = false;
   stateSequence[3] = "Fire";
   stateScript[3] = "onFire";
   stateSound[3] = GrenadeLauncherFireSound;

   // Check ammo
   stateName[4] = "PostFire";
   stateTransitionOnAmmo[4] = "Reload";
   stateTransitionOnNoAmmo[4] = "NoAmmo";

   // Play the reload animation, and transition back into Ready state
   stateName[5] = "Reload";
   stateTransitionOnTimeout[5] = "Ready";
   stateTimeoutValue[5] = 0.2;
   stateAllowImageChange[5] = false;
   stateSequence[5] = "Reload";
   stateEjectShell[5] = false; // set to true to enable shell casing eject
   stateSound[5] = GrenadeLauncherReloadSound;

   // No ammo in the weapon, just idle until something shows up.
   // Play the dry fire sound if the trigger iS pulled.
   stateName[6] = "NoAmmo";
   stateTransitionOnAmmo[6] = "Reload";
   stateSequence[6] = "NoAmmo";
   stateTransitionOnTriggerDown[6] = "DryFire";

   // No ammo dry fire
   stateName[7] = "DryFire";
   stateTimeoutValue[7] = 1.0;
   stateTransitionOnTimeout[7] = "NoAmmo";
   stateSound[7] = GrenadeLauncherFireEmptySound;

   // Check if wet
   stateName[8] = "CheckWet";
   stateTransitionOnWet[8] = "WetFire";
   stateTransitionOnNotWet[8] = "Fire";

   // Wet fire
   stateName[9] = "WetFire";
   stateTransitionOnTimeout[9] = "PostFire";
   stateTimeoutValue[9] = 0.4;
   stateFire[9] = true;
   stateAllowImageChange[9] = false;
   stateSequence[9] = "Fire";
   stateScript[9] = "onWetFire";
   stateSound[9] = GrenadeLauncherFireSound;
};
                

Images are mounted into a slot on the target ShapeBase derrived object as shown below.

Example:
$WeaponSlot = 0;

...

// Use a weapon by mounting it onto the given ShapeBase derrived object.
// %data is the weapon whose .image member points to its ShapeBaseImageData datablock
// %obj is the object to mount the weapon on
function Weapon::onUse( %data, %obj )
{
   // Default behavior for all weapons is to mount it into the object's weapon
   // slot, as defined by $WeaponSlot here, and is usually slot 0. We begin by
   // checking if the requested weapon is already mounted.
   if ( %obj.getMountedImage($WeaponSlot) != %data.image.getId() )
   {
      // The requested weapon is not mounted on $WeaponSlot so mount it now.
      %obj.mountImage( %data.image, $WeaponSlot );
   }
}
                

Weapon Shape Nodes

The DTS or DAE model used for the Image has the following requirements:

ejectPoint node
Node from which shell casings are emitted
muzzlePoint node
Node used to fire projectiles and particles
retractionPoint node
Nearest point to use as muzzle when up against a wall (and muzzle node is inside wall). This node is optional.
mountPoint node
Where to attach to on this object. If not present the origin of the model will be used.
stateEmitterNode
Each state may optionally have a particle emitter, which will play at this node's location. One example is smoke coming from the barrel of a gun after it has been fired. If this node is not present, the muzzlePoint node will be used instead.
ambient sequence
Cyclic sequence to play while Image is mounted. This sequence is optional.
spin sequence
Cyclic sequence to play while Image is mounted. This sequence is optional. See ShapeBaseImageSpinState.

Weapon Muzzle Flash

When the Image is used as a weapon, a sequence can be added to display a muzzle flash when the weapon is fired (if stateSequenceRandomFlash is set to true for the firing state). The name of the muzzle flash sequence is the same as the state sequence (eg. fire), but with '_vis' appended (eg. fire_vis).

In the example below, the muzzle flash is made up of three quads; one facing the player, and two crossed quads pointing out of the weapon so viewers perpendicular to the player will also see the flash.

shapeBaseImage_muzzle_quads.png

The visibility of the muzzle flash mesh is animated on for 1 frame then off for 1 frame as shown below, but any Torque supported animation method could be used as well. For example, the node the quads are attached to could be rotated or scaled, or the mesh Material could be animated (UV or frame) to provide further variation.

shapeBaseImage_muzzle_flash.gif

First Person Shape [Optional]

The ShapeBaseImageData supports an optional shape that is displayed when the player is in a first person view. This shape is defined using the shapeFileFP property. You also must set an eyeOffset or make use of an eye mount node for this shape to be used in a first person view.

Having this second shape defined provides for more flexibility between 3rd person (and what other players see) and 1st person views. In a typical first person shooter the 3rd person weapon is not as detailed and supports a limited number of animation sequences. Just enough for the other players in the game to get a sense of what the player is doing. Then the 1st person weapon has a lot more detail, such as moving parts, etc. It may also have some arms and hands incldued that are animated when reloading the weapon and other actions. Only the player holding the weapon sees all of this.

There are a number of things to keep in mind if you make use of shapeFileFP:

Requires eyeOffset or useEyeNode
In Torque a 1st person view of an Image is only active if an eyeOffset is defined, or you have the useEyeNode flag set. This is also true if you wish to make use of a specific first person shape.
Player First Person Rendering
You'll probably want to turn off the rendering of the player in first person. Otherwise its shape and animation may not match the first person Image
Animation Sequences and Naming
You are not required to have the same animation sequences defined for the standard Image shape and the 1st person Image shape. Any sequences that are missing are just ignored. However, if you wish to have the same sequence play for a particular Image state on both shapes you must use the same animation sequence name between them. Image states only support a single sequence name.
Animation Sequence Playback Speed
The playback speed of a state's animation sequence may be scaled to match the length of the state's timeout. The standard (3rd person) shape and 1st person shape may be set up with different playback scaling options using the stateScaleAnimation and stateScaleAnimationFP flags.
stateEmitterNode
This optional node's world position will not likely line up between the standard shape and the 1st person shape. If the player switches from 3rd person to 1st person (or vice versa) while particles are being emitted from this node, the emission point will appear to shift. This normally isn't an issue for most uses of this node, such as smoke from the barrel after the weapon has been fired. As these particles are a client-side only effect, no other players will see this shift as the standard shape will always be used.
Server Always In First Person
The server always operates in 1st person mode when it comes to transform calculations for an Image's nodes. This means that the server will use the shapeFileFP nodes when it is present. This is something to be aware of when building the two shape files.

Animation Sequence Transitions

Starting with T3D 1.2 control is now given over transitioning from one image state's sequence to another state's sequence. The new state "stateSequenceTransitionIn" and "stateSequenceTransitionOut" flags dictate if the current state's sequence should be transitioned into when changing to the current state, or transitioned out of when switching to a new state. However, there are times when you don't want to do an animation sequence transition regardless of which state you are coming from. An example of this is the traditional "Fire" state. A Fire state should play immediately and not be transitioned into. In these cases a state may set the "stateSequenceNeverTransition" flag. With that set a state's sequence will begin to play immediately.

Animation Sequence Selection

When it comes to choosing what sequence to play on the mounted image there are now some new rules. Under 1.1 when an image state requested a named sequence that is found on the mounted image and played -- its action sequence. This still occurs under 1.2. However, it is now possible to modify the name of the sequence to play based on some prefixes. PlayerData now has two additional, optional fields: imageAnimPrefix and imageAnimPrefixFP. Just like how these same fields on ShapeBaseImageData can modify when sequences are played on the player based on what is mounted (see Player class documentation), these two PlayerData fields can modify what sequence is played on the mounted image based on the mounting player. This becomes especially useful when combined with 1st person arms -- although here we're just talking about weapons/mounted images.

Let's suppose we have two types of player: Soldier and Alien. We may want each type of player to use the same weapon slightly differently (or even radically differently, such as the Alien holding the weapon upside down). We use the "Soldier" anim prefix in the soldier's datablock and the "Alien" prefix in the alien's datablock. Now when looking up the sequence for a weapon's fire state -- usually called "fire" by convention -- the appropriate prefix is added first. And if that prefixed sequence is not found, then we fall back to the standard sequence name. So the soldier's sequence name search looks like this:

  • Soldier_fire
  • fire

and the alien's sequence name search looks like this:

  • Alien_fire
  • fire

This gives the artist greater control over how the weapons look. And because there are separate prefixes possible on PlayerData for 1st person and 3rd person you can mix and match as appropriate. So you could set a prefix for 1st person, but leave it blank for 3rd person (don't do anything special in 3rd person).

Another way that an image state's sequence name could be modified is through the new ShapeBase::setImageScriptAnimPrefix() method. This allows you to insert an additional prefix into the name look up. The current scripts pass along the player's current pose name, but anything could be passed in based on game play. This can be even more useful with the 1st person arms. You could then have a weapon idle state when swimming that moves the weapon (and 1st person arms) in a gentle swim motion. When you combine the PlayerData prefix with the script anim prefix and finally with the image state sequence name, you end up with the following sequence name search pattern (the first found is used):

  • PlayerDataPrefix_ScriptAnimPrefix_StateSequenceName
  • PlayerDataPrefix_StateSequenceName
  • ScriptAnimPrefix_StateSequenceName
  • StateSequenceName

Whenever ShapeBase::setImageScriptAnimPrefix() is called there is a transition from the currently playing state sequence into the new script prefixed animation sequence. In our example, this allows for a transition from walking to swimming for the weapon. The new ShapeBaseImageData scriptAnimationTransitionTime controls how long to take for this transition.

eyeMount Node [Optional]

As with 1.1 the placement of the 1st person image may be set with the eyeOffset parameter. Now with 1.2 the 1st person image may be placed based on a node in the 1st person DTS/DAE shape, the "eyeMount" node. When the ShapeBaseImageData's useEyeNode parameter is made true, the image is effectively mounted to the 3rd person player's "eye" node, locking it into place. This allows the artist in their 3D application to precisely place the 1st person weapon in view when their 3D app's camera is placed on the eyeMount node and has the same field of view as Torque. This is very handy when animating the 1st person weapon, especially with 1st person arms.

Also with 1.2 an image that is placed with the eyeMount node may have an "eye" node defined. When found the player's camera is mounted to the image's "eye" node rather than the 3rd person player's "eye" node. This allows for animating the camera such as during a fire sequence.

Allowing for this much control does have a potential down side. In order for a weapon to fire correctly on the server it needs to have its muzzle point at the correct location. If a weapon's root pose (without animation) doesn't have its muzzle point at roughly the same location as when the weapon is fired, then the new ShapeBaseImageData "animateOnServer" flag should be set. When set the server will perform all state machine animation to ensure the muzzle point is at the correct location when required. This puts an extra strain on the server. If care is taken when building the weapons such that the root pose is close enough to the fire pose, then you can safely leave the "animateOnServer" flag off and not have to worry about the extra server load.

Special State Triggers

Starting with 1.2 there are now a number of new triggers that may be set for a ShapeBaseImageData's state machine to react to. These provide greater game play control over an image's state flow. The first are the "stateTransitionOnMotion" and "stateTransitionOnNoMotion" triggers. This trigger occurs whenever the mounting ShapeBase (usually a Player) has x, y or z motion applied through the Move structure. From a Player perspective this means whenever the user moves their player forwards, backwards or strafes. That has been used to provide weapons a slight bobbing appearance (using an animation sequence) when the weapon is idle. Fire and Reload states don't usually make use of these triggers to keep those actions solid.

There has always been a target trigger for ShapeBaseImageData but under 1.1 it was not possible to set it, nor was it used. Starting with 1.2 you can now set the target trigger in script using ShapeBase::setImageTargetState() and use stateTransitionOnTarget and stateTransitionOnNoTarget for whatever game play reasons are required.

Finally, there are four new generic triggers that may be set from script and used for whatever purpose the game play imposes. These are "stateTransitionGeneric0In", "stateTransitionGeneric1In", etc. and "stateTransitionGeneric0Out", "stateTransition1Out" etc. The FPS Tutorial weapons use the first generic trigger to indicate that the player is sprinting and switch to a Sprint state to prevent firing of the weapon. Other possible uses are for iron sights.

Special States

The client and server move through a ShapeBaseImageData's state machine independantly according to various triggers, timeouts, etc. The client is not normally told to move to a specific state when the server does. However, there are three instances where the client is told by the server to immediately jump to a given state. This ensures that the client's experience matches the server at key moments. As such, only one of each of these states may exist in a single ShapeBaseImageData state machine at a time.

The fire state is the first such state. It is indicated by setting the state's "stateFire" flag to true. This is the state immediately jumped to when the weapon begins to fire.

The alternate fire state is the second forced jump point (new in 1.2). It is indicated by setting the state's "stateAlternateFire" flag to true. Not all weapons have an alternate fire state. In fact most games treat a weapon's alternate fire as a separate weapon altogether.

The reload state is the last special state (new in 1.2). It is indicated by setting the state's "stateReload" flag to true. This state is triggered if the weapon makes use of the new 1.2 ammo clip system and the weapon is reloading a clip, either automatically or manually triggered by the client.


Member Function Documentation

void ShapeBaseImageData::onMount ( ShapeBase  obj,
int  slot,
float  dt  
)

Called when the Image is first mounted to the object.

Parameters:
obj  object that this Image has been mounted to
slot  Image mount slot on the object
dt  time remaining in this Image update
void ShapeBaseImageData::onUnmount ( ShapeBase  obj,
int  slot,
float  dt  
)

Called when the Image is unmounted from the object.

Parameters:
obj  object that this Image has been unmounted from
slot  Image mount slot on the object
dt  time remaining in this Image update

Member Data Documentation

Flag to control whether the Image's aim is automatically converged with the crosshair.

Currently unused.

Indicates that all shapes should be animated in sync.

When multiple shapes are defined for this image datablock, each of them are automatically animated in step with each other. This allows for easy switching between between shapes when some other condition changes, such as going from first person to third person, and keeping their look consistent. If you know that you'll never switch between shapes on the fly, such as players only being allowed in a first person view, then you could set this to false to save some calculations.

There are other circumstances internal to the engine that determine that only the current shape should be animated rather than all defined shapes. In those cases, this property is ignored.

Note:
This property is only important if you have more than one shape defined, such as shapeFileFP.
See also:
shapeFileFP

Indicates that the image should be animated on the server.

In most cases you'll want this set if you're using useEyeNode. You may also want to set this if the muzzlePoint is animated while it shoots. You can set this to false even if these previous cases are true if the image's shape is set up in the correct position and orientation in the 'root' pose and none of the nodes are animated at key times, such as the muzzlePoint essentially remaining at the same position at the start of the fire state (it could animate just fine after the projectile is away as the muzzle vector is only calculated at the start of the state).

You'll also want to set this to true if you're animating the camera using the image's 'eye' node -- unless the movement is very subtle and doesn't need to be reflected on the server.

Note:
Setting this to true causes up to four animation threads to be advanced on the server for each instance in use, although for most images only one or two are actually defined.
See also:
useEyeNode

Amplitude of the camera shaking effect.

See also:
shakeCamera

Frequency of the camera shaking effect.

See also:
shakeCamera

DebrisData datablock to use for ejected casings.

See also:
stateEjectShell

Whether this Image can be cloaked.

Currently unused.

If true, verify that the CRC of the client's Image matches the server's CRC for the Image when loaded by the client.

Flag to adjust the aiming vector to the eye's LOS point.

Flag to adjust the aiming vector to the eye's LOS point when in 1st person view.

See also:
ShapeBase::getMuzzleVector()

Flag to adjust the aiming vector to the camera's LOS point when in 3rd person view.

See also:
ShapeBase::getMuzzleVector()

Whether to enable environment mapping on this Image.

"X Y Z" translation offset from the ShapeBase model's eye node.

When in first person view, this is the offset from the eye node to place the gun. This gives the gun a fixed point in space, typical of a lot of FPS games.

See also:
eyeRotation

"X Y Z ANGLE" rotation offset from the ShapeBase model's eye node.

When in first person view, this is the rotation from the eye node to place the gun.

See also:
eyeOffset

Set to true to render the image in first person.

Passed along to the mounting shape to modify animation sequences played in third person. [optional].

Passed along to the mounting shape to modify animation sequences played in first person. [optional].

Brightness of the light this Image emits.

Only valid for WeaponFireLight.

See also:
lightType

The color of light this Image emits.

See also:
lightType

Duration in SimTime of Pulsing and WeaponFire type lights.

See also:
lightType

Radius of the light this Image emits.

See also:
lightType

The type of light this Image emits.

See also:
ShapeBaseImageLightType

Mass of this Image.

This is added to the total mass of the ShapeBase object.

Maximum number of sounds this Image can play at a time.

Any value <= 0 indicates that it can play an infinite number of sounds.

Minimum Image energy for it to be operable.

See also:
usesEnergy

Mount node # to mount this Image to.

This should correspond to a mount# node on the ShapeBase derived object we are mounting to.

"X Y Z" translation offset from this Image's mountPoint node to attach to.

Defaults to "0 0 0". ie. attach this Image's mountPoint node to the ShapeBase model's mount# node without any offset.

See also:
rotation

The projectile fired by this Image.

"X Y Z ANGLE" rotation offset from this Image's mountPoint node to attach to.

Defaults to "0 0 0". ie. attach this Image's mountPoint node to the ShapeBase model's mount# node without any additional rotation.

See also:
offset

The amount of time to transition between the previous sequence and new sequence when the script prefix has changed.

When setImageScriptAnimPrefix() is used on a ShapeBase that has this image mounted, the image will attempt to switch to the new animation sequence based on the given script prefix. This is the amount of time it takes to transition from the previously playing animation sequence tothe new script prefix-based animation sequence.

See also:
ShapeBase::setImageScriptAnimPrefix()

Flag indicating whether the camera should shake when this Image fires.

Note:
Camera shake only works properly if the player is in control of the one and only shapeBase object in the scene which fires an Image that uses camera shake.

The DTS or DAE model to use for this Image.

The DTS or DAE model to use for this Image when in first person.

This is an optional parameter that also requires either eyeOffset or useEyeNode to be set. If none of these conditions is met then shapeFile will be used for all cases.

Typically you set a first person image for a weapon that includes the player's arms attached to it for animating while firing, reloading, etc. This is typical of many FPS games.

See also:
eyeOffset
useEyeNode

Vector direction to eject shell casings.

See also:
casing

Variance (in degrees) from the shellExitDir vector to eject casings.

See also:
shellExitDir

Speed at which to eject casings.

See also:
casing

If false, other Images will temporarily be blocked from mounting while the state machine is executing the tasks in this state.

For instance, if we have a rocket launcher, the player shouldn't be able to switch out while firing. So, you'd set stateAllowImageChange to false in firing states, and true the rest of the time.

The first state with this set to true is the state entered by the client when it receives the 'altFire' event.

Direction of the animation to play in this state.

True is forward, false is backward.

If true, a shell casing will be ejected in this state.

Emitter to generate particles in this state (from muzzle point or specified node).

See also:
stateEmitterNode

Name of the node to emit particles from.

See also:
stateEmitter

How long (in seconds) to emit particles on entry to this state.

Amount of energy to subtract from the Image in this state.

Energy is drained at stateEnergyDrain units/tick as long as we are in this state.

See also:
usesEnergy

The first state with this set to true is the state entered by the client when it receives the 'fire' event.

If set to true, and both ready and loaded transitions are true, the ready transition will be taken instead of the loaded transition.

A state is 'ready' if pressing the fire trigger in that state would transition to the fire state.

Set the loaded state of the Image.

  • IgnoreLoaded: Don't change Image loaded state.
  • Loaded: Set Image loaded state to true.
  • NotLoaded: Set Image loaded state to false.
See also:
ShapeBaseImageLoadedState

Name of this state.

Type of recoil sequence to play on the ShapeBase object on entry to this state.

  • NoRecoil: Do not play a recoil sequence.
  • LightRecoil: Play the light_recoil sequence.
  • MediumRecoil: Play the medium_recoil sequence.
  • HeavyRecoil: Play the heavy_recoil sequence.
See also:
ShapeBaseImageRecoilState

The first state with this set to true is the state entered by the client when it receives the 'reload' event.

If true, the timeScale of the stateSequence animation will be adjusted such that the sequence plays for stateTimeoutValue seconds.

If true, the timeScale of the first person stateSequence animation will be adjusted such that the sequence plays for stateTimeoutValue seconds.

Indicates if the sequence to be played on the mounting shape should be scaled to the length of the state.

Method to execute on entering this state.

Scoped to this image class name, then ShapeBaseImageData. The script callback function takes the same arguments as the onMount callback.

See also:
onMount() for the same arguments as this callback.

Name of the sequence to play on entry to this state.

Never allow a transition to this sequence. Often used for a fire sequence.

If true, the muzzle flash sequence will be played while in this state.

The name of the muzzle flash sequence is the same as stateSequence, with "_vis" at the end.

Do we transition to the state's sequence when we enter the state?

Do we transition to the new state's sequence when we leave the state?

The time to transition in or out of a sequence.

Name of the sequence that is played on the mounting shape.

Sound to play on entry to this state.

Controls how fast the 'spin' animation sequence will be played in this state.

  • Ignore: No change to the spin sequence.
  • Stop: Stops the spin sequence at its current position.
  • SpinUp: Increase spin sequence timeScale from 0 (on state entry) to 1 (after stateTimeoutValue seconds).
  • SpinDown: Decrease spin sequence timeScale from 1 (on state entry) to 0 (after stateTimeoutValue seconds).
  • FullSpeed: Resume the spin sequence playback at its current position with timeScale=1.
See also:
ShapeBaseImageSpinState

Time in seconds to wait before transitioning to stateTransitionOnTimeout.

Name of the state to transition to when the generic trigger 0 state changes to true.

Name of the state to transition to when the generic trigger 0 state changes to false.

Name of the state to transition to when the generic trigger 1 state changes to true.

Name of the state to transition to when the generic trigger 1 state changes to false.

Name of the state to transition to when the generic trigger 2 state changes to true.

Name of the state to transition to when the generic trigger 2 state changes to false.

Name of the state to transition to when the generic trigger 3 state changes to true.

Name of the state to transition to when the generic trigger 3 state changes to false.

Name of the state to transition to when the alt trigger state of the Image changes to false (alt fire button up).

Name of the state to transition to when the alt trigger state of the Image changes to true (alt fire button down).

Name of the state to transition to when the ammo state of the Image changes to true.

Name of the state to transition to when the loaded state of the Image changes to 'Loaded'.

Name of the state to transition to when the Player moves.

Name of the state to transition to when the ammo state of the Image changes to false.

Name of the state to transition to when the Player stops moving.

Name of the state to transition to when the Image loses a target.

Name of the state to transition to when the loaded state of the Image changes to 'Empty'.

Name of the state to transition to when the Image exits the water.

Name of the state to transition to when the Image gains a target.

Name of the state to transition to when we have been in this state for stateTimeoutValue seconds.

Name of the state to transition to when the trigger state of the Image changes to false (fire button released).

Name of the state to transition to when the trigger state of the Image changes to true (fire button down).

Name of the state to transition to when the Image enters the water.

If false, this state ignores stateTimeoutValue and transitions immediately if other transition conditions are met.

Mount image using image's eyeMount node and place the camera at the image's eye node (or at the eyeMount node if the eye node is missing).

When in first person view, if an 'eyeMount' node is present in the image's shape, this indicates that the image should mount eyeMount node to Player eye node for image placement. The Player's camera should also mount to the image's eye node to inherit any animation (or the eyeMount node if the image doesn't have an eye node).

Note:
Used instead of eyeOffset.
Read about the animateOnServer field as you may want to set it to true if you're using useEyeNode.
See also:
eyeOffset
animateOnServer

If true, allow multiple timeout transitions to occur within a single tick (useful if states have a very small timeout).

Flag indicating whether this Image uses energy instead of ammo. The energy level comes from the ShapeBase object we're mounted to.

See also:
ShapeBase::setEnergyLevel()